湖南省政府副秘书长陈旌,拟提拔

作者:admin 发表于:8个月前 (08-16) 阅读:0 评论:0 旅游
湖南省委组织部8月15日发布省委管理干部任前公示公告。 其中:陈旌,男,汉族,1969年4月生,大学,管理学硕士,中共党员,现任湖南省人民政府副秘书长、省人民政府办公厅党组成员,拟任省直单位正厅级领导职务。 ...
Tags: 国际资讯

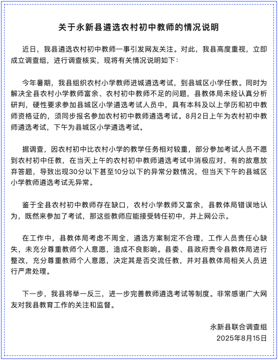
江西一地教师选调拟录取多名10分以下考生?官方通报

作者:admin 发表于:8个月前 (08-15) 阅读:0 评论:0 城市
关于永新县遴选农村初中教师的情况说明 近日,我县遴选农村初中教师一事引发网友关注。对此,我县高度重视,立即成立调查组,进行调查核实,现将有关情况说明如下: 今年暑期,我县组织农村小学教师进城遴选考试,到县城区小学任教。同时为解决全县农村小学...
Tags: 国际资讯

主力资金 | 尾盘主力资金抢筹7股超1亿元!

作者:admin 发表于:8个月前 (08-13) 阅读:0 评论:0 城市
8个行业主力资金净流入。 据证券时报·数据宝统计,今日(8月12日)沪深两市主力资金净流出231.99亿元,其中创业板净流出76.91亿元,沪深300成份股净流入1.96亿元。 行业板块方面,申万一级有18个行业上涨,通信行业涨幅居首,达2...
Tags: 国际资讯

期货午评:碳酸锂合约全线涨停,工业硅、红枣涨超3%,合成橡胶、焦炭、中证1000涨超2%,鸡蛋、燃油、胶合板、原油、尿素跌超1%

作者:admin 发表于:8个月前 (08-11) 阅读:0 评论:0 旅游
8月11日早盘收盘,国内期货主力合约涨多跌少。碳酸锂合约全线涨停,主力合约涨超8%;工业硅、红枣涨超3%,合成橡胶、焦炭、中证1000涨超2%;下跌方面,鸡蛋、燃油、胶合板、原油、尿素跌超1%。...
Tags: 国际资讯

iPhone17官方保护壳首曝

作者:admin 发表于:8个月前 (08-07) 阅读:0 评论:0 城市
【梨视频微博】随着iPhone 17系列发布时间的临近,苹果官方设计的硅胶保护壳在社交平台上被曝光,这些保护壳将和新机一同亮相。 据爆料,iPhone 17系列保护壳共有两种版本,一种是号称采用“液态玻璃”设计,手机壳上拥有不透明的缎面纹理...
Tags: 国际资讯
友情链接

Powered ByZ-Blog. Copyright 2024-2028

您的支持是对博主最大的鼓励,感谢您的认真阅读。欢迎转载,但请保留该声明